High Speed PCB Layout for Video
.webp)
TOC
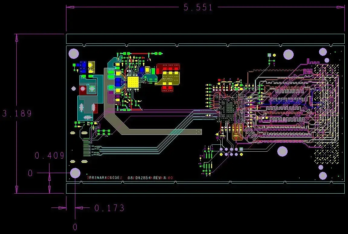
A large semiconductor manufacturer developed a new video CODEC chip with multiple operating modes that could only be fully demonstrated on three different kinds of hardware. Our job was to sanity check the schematics and lay out (and manufacture in small quantities) a circuit board (or three) to demonstrate everything that the chip could do. The sharp eyed will notice the HDMI connector and all of the length-matched, impedance-controlled balanced pairs going to a VITA-57 connector to plug into a matching development board for a large FPGA.
.webp)
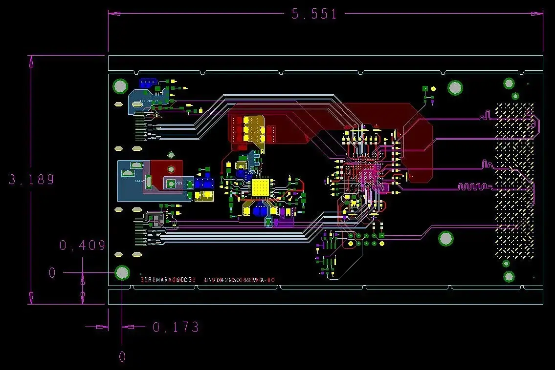
A large semiconductor manufacturer developed a new video CODEC chip with multiple operating modes that could only be fully demonstrated on three different kinds of hardware. Our job was to sanity check the schematics and lay out (and manufacture in small quantities) a circuit board (or three) to demonstrate everything that the chip could do. The sharp eyed will notice the HDMI connector and all of the length-matched, impedance-controlled balanced pairs going to a VITA-57 connector to plug into a matching development board for a large FPGA.
.webp)
A large semiconductor manufacturer developed a new video CODEC chip with multiple operating modes that could only be fully demonstrated on three different kinds of hardware. Our job was to sanity check the schematics and lay out (and manufacture in small quantities) a circuit board (or three) to demonstrate everything that the chip could do. The sharp eyed will notice the HDMI connector and all of the length-matched, impedance-controlled balanced pairs going to a VITA-57 connector to plug into a matching development board for a large FPGA.
.webp)
+1 (512) 246-9012
1-888-FOC-7924
info@focusembedded.com
Austin, TX 78727 USA