Digital Circuit Design
Embedded Linux Driver Coding
PCB Layout
FPGA Design
.webp)
TOC
We’ve all bumped and ground our way through boring gym workouts, and often the limit we hit isn’t physical, it’s mental, for the reason that we can’t stay focused enough on the activity or distracted enough from the pain to keep pushing. Nexersys, with their philosophy of “Hard Body, Sharp Mind,” created a vision for a floor-standing modern take on the punching bag: An interactive fitness tool that shows an opponent and offers “striking pads” to allow you to box with him. Your computer opponent can be of any skill level, from a beginner up to a profile developed from the actual fighting styles of Olympic boxers or MMA competitors. And Nexersys is offered in-home and heavy-duty commercial gym versions.
Nexersys was an instant hit, with appearances on the popular television shows NCIS and Shark Tank.
As with a lot of new instruments, the first demo for the first investors is often a few bits of hardware screwed onto a piece of plywood to show a few lines of code running or demonstrate a basic hardware architecture. Nexersys began no differently, with the very first proof of concept consisting of a few off-the-shelf circuit boards creatively wired together to get those first bits of software going.
.webp)
Nexersys needed a processor that could run the video display and leverage all the useful bits of embedded Linux that ran the application the user saw as well as maintain the network connectivity. So our job came down to finding the chip that could do the work and identifying the relevant bits of it to harness (highlighted at right).
.webp)
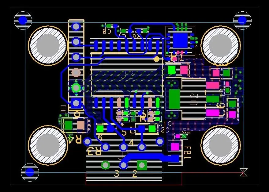
By the time we’d run enough code and figured out what hardware peripherals it’d take to make the system work, we knew what should be on the PCB. From there, it was a case of doing a very careful job of laying out a lot of high-speed HDMI video circuits as well as fitting the form factor defined by our mechanical engineering collaborators.
.webp)
Part of the problem of having a device you can punch is that your device is going to get punched. The accelerometers used to detect the force of the punch were the silicon micromachined devices favored by the automotive industry for airbag deployment. So they were used to being pounded. But the connectors were another matter. And we did a lot of working with the connector manufacturers to find one that’d take the abuse — and then orienting it on the PCB such that it took the least impact with every punch.
.webp)
+1 (512) 246-9012
1-888-FOC-7924
info@focusembedded.com
Austin, TX 78727 USA