Three Video Cards


Client:

A Major Semiconductor Manufacturer


Competencies:

High Speed PCB Layout for Video


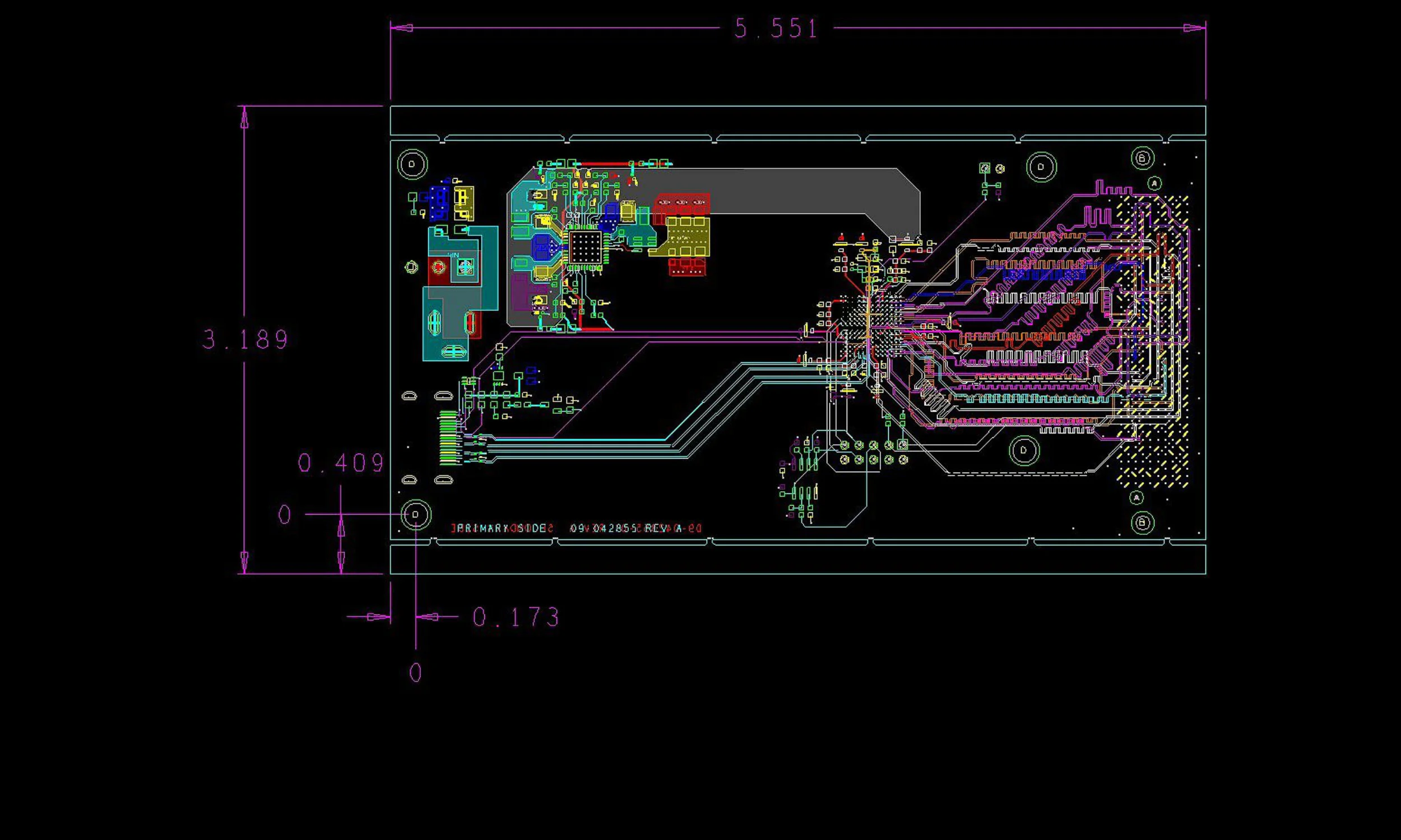
The Project: Three Video Cards — Card #1

A large semiconductor manufacturer developed a new video CODEC chip with multiple operating modes that could only be fully demonstrated on three different kinds of hardware.  Our job was to sanity check the schematics and lay out (and manufacture in small quantities) a circuit board (or three) to demonstrate everything that the chip could do.  The sharp eyed will notice the HDMI connector and all of the length-matched, impedance-controlled balanced pairs going to a VITA-57 connector to plug into a matching development board for a large FPGA.

ADI Board 1.jpg

The Project: Three Video Cards — Card #2

A large semiconductor manufacturer developed a new video CODEC chip with multiple operating modes that could only be fully demonstrated on three different kinds of hardware.  Our job was to sanity check the schematics and lay out (and manufacture in small quantities) a circuit board (or three) to demonstrate everything that the chip could do.  The sharp eyed will notice the HDMI connector and all of the length-matched, impedance-controlled balanced pairs going to a VITA-57 connector to plug into a matching development board for a large FPGA.

ADI Board 2.jpg

The Project: Three Video Cards — Card #3

A large semiconductor manufacturer developed a new video CODEC chip with multiple operating modes that could only be fully demonstrated on three different kinds of hardware.  Our job was to sanity check the schematics and lay out (and manufacture in small quantities) a circuit board (or three) to demonstrate everything that the chip could do.  The sharp eyed will notice the HDMI connector and all of the length-matched, impedance-controlled balanced pairs going to a VITA-57 connector to plug into a matching development board for a large FPGA.


Previous
Previous

Digital Signage

Next
Next

PCB Interposer